內蒙古立人人才顧問有限責任公司2026年面向社會公開招聘勞務派遣車站客運服務人員面試已結束,應聘人員自行進入報名系統查詢面試結果,面試通過的應聘人員進入體檢環節,具體體檢事項通知如下:
一、體檢完成時間
2026年4月9日前完成,并于2026年4月11日前取得《體檢報告》。
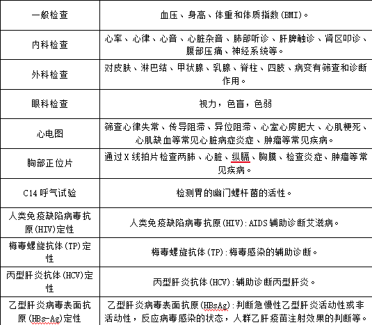
二、體檢項目

三、體檢要求
1、應聘人員需在二級甲等及以上醫院進行體檢,費用自理。
2、應聘人員取得《體檢報告》后,攜帶《體檢報告》與《無犯罪記錄證明》于2026年4月11日參加內蒙古立人人才顧問有限責任公司組織的心理檢測(不收取費用),檢測地點:內蒙古立人人才顧問有限責任公司
四、未在規定時間內參加體檢與心理檢測的應聘人員,視為自愿放棄。
內蒙古立人人才顧問有限責任公司
2026年04月08日